УльтраСтар - Автомобильные Системы Охраны, Системы Безопасности

Отдельная кнопка запирания/отпирания дверей из салона

Форум только для тех, кто устанавливает самостоятельно (не установщики).
Консультация установщиков категорически запрещена!

Отдельная кнопка запирания/отпирания дверей из салона

Сообщение FreudZ » Сб 06 окт, 2012 13:37

Добрый день, прошу помочь со схемой подключения:
Планирую поставить в подлокотник водительской двери отдельную кнопку запирания/отпирания дверей, сигнализация StarLine Twage A6, штатного ЦЗ в комплектации нет.
DAEWOO Nexia 1,6 GL.
В салоне установлена двухпроводная система запирания, все 4 двери сразу.
В инструкции есть раздел "Подключение к системе центрального запирания", какую из схем использовать для подключения отдельной кнопки: Схему подключения к системе запирания с положительным или отрицательным управлением или схему подключения к двухпроводным приводам системы запирания?

Кнопка стандартная от Ваз2110, ее схема:
button-large.jpg
button-large.jpg (60.36 КБ) Просмотров: 14789

Заранее благодарю за ответ...
FreudZ
 
Сообщения: 8
Зарегистрирован: Сб 06 окт, 2012 13:19
Откуда: Пенза
Система: Star line twage A6
Модель авто: daewoo nexia dohs 1,6
Год выпуска: 2010
Двигатель: бензиновый
Тип КПП: МКПП
Статус: пользователь

Re: Отдельная кнопка запирания/отпирания дверей из салона

Сообщение FreudZ » Вт 09 окт, 2012 11:03

Если я подключу комплект центрального замка StarLine SL-4D совместно с сигнализацией, смогу ли я вместо водительского активатора замка (его доп. контактов) использовать отдельную кнопку?
FreudZ
 
Сообщения: 8
Зарегистрирован: Сб 06 окт, 2012 13:19
Откуда: Пенза
Система: Star line twage A6
Модель авто: daewoo nexia dohs 1,6
Год выпуска: 2010
Двигатель: бензиновый
Тип КПП: МКПП
Статус: пользователь

Re: Отдельная кнопка запирания/отпирания дверей из салона

Сообщение Иван Поважнюк » Вт 09 окт, 2012 12:22

Добрый день.
Я где то уже рисовал схему такого подключения. Вечером погляжу. Если не найду то нарисую.
Федеральная служба поддержки StarLine
8-800-333-80-30 Россия
8-10-8000-333-80-30 Белоруссия,
8-800-070-80-30 Казахстан
0-800-502-308 Украина
Круглосуточно. Звонок бесплатный.

Все подключения необходимо проверять, так как могут быть отличия и т.д.
Аватара пользователя
Иван Поважнюк
инженер ФСП StarLine
 
Сообщения: 20107
Зарегистрирован: Вс 15 фев, 2009 19:15
Откуда: Красноярск
Система: StarLine D94 GSM\GPS Slave
Модель авто: Suzuki Grand Vitara
Год выпуска: 2011
Двигатель: бензин
Тип КПП: AKПП
Статус: установщик

Re: Отдельная кнопка запирания/отпирания дверей из салона

Сообщение Старик » Вт 09 окт, 2012 18:17

FreudZ писал(а):Если я подключу комплект центрального замка StarLine SL-4D совместно с сигнализацией, смогу ли я вместо водительского активатора замка (его доп. контактов) использовать отдельную кнопку?

Пока Ваня ищет схему :D попробую словами описать порядок подключений: Итак для вашей кнопки (схема которой изображена) нужно:
1. На контакты 2 и 5 подать массу.
2. Контакт 4 подключить к проводу подсветки в салоне (лампочки подсветки шкал приборной доски, лампочки подсветки климат-контроля, подсветки прикуривателя и т.д. и т.п.) - тогда кнопку не придется искать ночью - она будет подсвечена, как и другие органы управления в салоне.
3. Контакты 1 и 7 подключить соответственно к проводам управления запиранием и отпиранием (вместо проводов микрика в пятипроводном приводе (это коричневый и белый, если привод стандартный) или параллельно им).
Старик
 
Сообщения: 1763
Зарегистрирован: Вт 22 мар, 2011 23:21
Откуда: Железногорск Красноярского края
Система: Pandora, StarLine
Модель авто: Toyota Ipsum
Год выпуска: 2001
Двигатель: бензин
Тип КПП: АКПП
Статус: установщик

Re: Отдельная кнопка запирания/отпирания дверей из салона

Сообщение FreudZ » Ср 10 окт, 2012 10:29

Все это замечательно, но у меня нет штатного ЦЗ в машине, потому активаторами управляет сигналка своей силовой частью...
Рисовал несколько схем, пришел к выводу, что нужно собирать простой блок управления ЦЗ, к нему цеплять сигналку и туда же кнопку, ну и конечно развязывать диодами управляющие сигналы... Может кто-нибудь поделится схемой любого блоку управления ЦЗ?
FreudZ
 
Сообщения: 8
Зарегистрирован: Сб 06 окт, 2012 13:19
Откуда: Пенза
Система: Star line twage A6
Модель авто: daewoo nexia dohs 1,6
Год выпуска: 2010
Двигатель: бензиновый
Тип КПП: МКПП
Статус: пользователь

Re: Отдельная кнопка запирания/отпирания дверей из салона

Сообщение Иван Поважнюк » Ср 10 окт, 2012 11:47

Добрый день.
Схему нужно рисовать. А словами опишу сечас.

Разрываем синий и зеленый провод около блока.
Получаем 2а зелеых и синих кончика.
Синий в блок обозначим 1, в авто 1а.
С зеленым так же только 2.


2кн на плюс.
1кн к 1а
3кн к 2а
6кн к 1
7кн к 2
Федеральная служба поддержки StarLine
8-800-333-80-30 Россия
8-10-8000-333-80-30 Белоруссия,
8-800-070-80-30 Казахстан
0-800-502-308 Украина
Круглосуточно. Звонок бесплатный.

Все подключения необходимо проверять, так как могут быть отличия и т.д.
Аватара пользователя
Иван Поважнюк
инженер ФСП StarLine
 
Сообщения: 20107
Зарегистрирован: Вс 15 фев, 2009 19:15
Откуда: Красноярск
Система: StarLine D94 GSM\GPS Slave
Модель авто: Suzuki Grand Vitara
Год выпуска: 2011
Двигатель: бензин
Тип КПП: AKПП
Статус: установщик

Re: Отдельная кнопка запирания/отпирания дверей из салона

Сообщение FreudZ » Ср 10 окт, 2012 13:36

я Вас правильно понял?
схема.GIF
(25.07 КБ) Скачиваний: 0
FreudZ
 
Сообщения: 8
Зарегистрирован: Сб 06 окт, 2012 13:19
Откуда: Пенза
Система: Star line twage A6
Модель авто: daewoo nexia dohs 1,6
Год выпуска: 2010
Двигатель: бензиновый
Тип КПП: МКПП
Статус: пользователь

Re: Отдельная кнопка запирания/отпирания дверей из салона

Сообщение Иван Поважнюк » Ср 10 окт, 2012 15:02

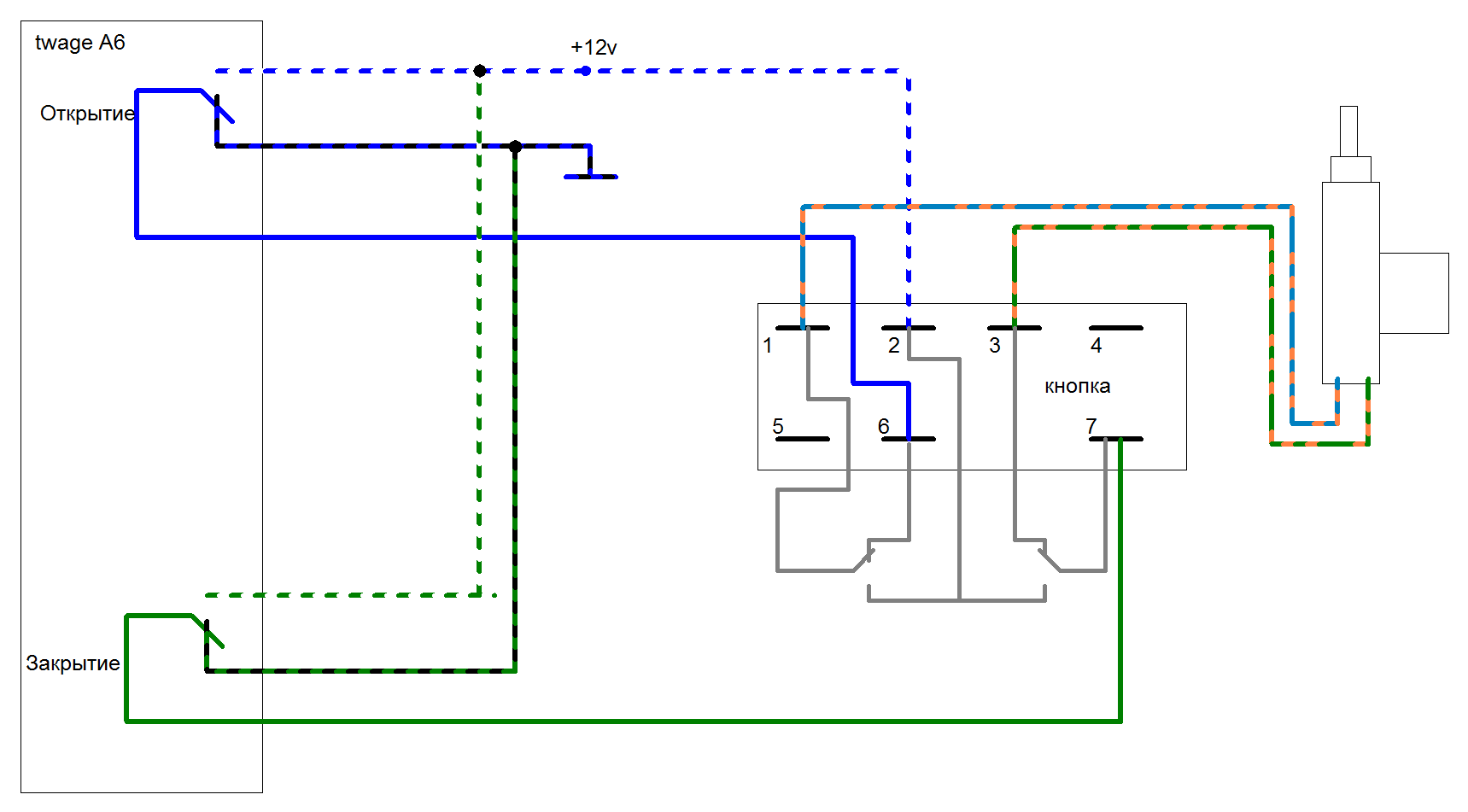
3 и 7 местами поменять.
Федеральная служба поддержки StarLine
8-800-333-80-30 Россия
8-10-8000-333-80-30 Белоруссия,
8-800-070-80-30 Казахстан
0-800-502-308 Украина
Круглосуточно. Звонок бесплатный.

Все подключения необходимо проверять, так как могут быть отличия и т.д.
Аватара пользователя
Иван Поважнюк
инженер ФСП StarLine
 
Сообщения: 20107
Зарегистрирован: Вс 15 фев, 2009 19:15
Откуда: Красноярск
Система: StarLine D94 GSM\GPS Slave
Модель авто: Suzuki Grand Vitara
Год выпуска: 2011
Двигатель: бензин
Тип КПП: AKПП
Статус: установщик

Re: Отдельная кнопка запирания/отпирания дверей из салона

Сообщение FreudZ » Ср 10 окт, 2012 15:07

Спасибо огромное, буду пробовать в реализации... отпишу потом
А активаторы выдерживают длительное включение? вдруг кнопка заклинит (есть такой грешок за этими кнопками...)
FreudZ
 
Сообщения: 8
Зарегистрирован: Сб 06 окт, 2012 13:19
Откуда: Пенза
Система: Star line twage A6
Модель авто: daewoo nexia dohs 1,6
Год выпуска: 2010
Двигатель: бензиновый
Тип КПП: МКПП
Статус: пользователь

Re: Отдельная кнопка запирания/отпирания дверей из салона

Сообщение Иван Поважнюк » Ср 10 окт, 2012 15:16

FreudZ писал(а):А активаторы выдерживают длительное включение?
нет конечно. Если длительно.
Тогда только БЦЗ.
Федеральная служба поддержки StarLine
8-800-333-80-30 Россия
8-10-8000-333-80-30 Белоруссия,
8-800-070-80-30 Казахстан
0-800-502-308 Украина
Круглосуточно. Звонок бесплатный.

Все подключения необходимо проверять, так как могут быть отличия и т.д.
Аватара пользователя
Иван Поважнюк
инженер ФСП StarLine
 
Сообщения: 20107
Зарегистрирован: Вс 15 фев, 2009 19:15
Откуда: Красноярск
Система: StarLine D94 GSM\GPS Slave
Модель авто: Suzuki Grand Vitara
Год выпуска: 2011
Двигатель: бензин
Тип КПП: AKПП
Статус: установщик

Re: Отдельная кнопка запирания/отпирания дверей из салона

Сообщение FreudZ » Ср 10 окт, 2012 17:40

В итоге вот исправленная схема подключения кнопки отпирания/запирания дверей (без БЦЗ) к сигнализации starline twage a6.
схема.GIF
схема.GIF (10.54 КБ) Просмотров: 14730

Какова длительность импульса управляющего сигнала с сигналки? Может позже попробую собрать схему на 2-х одновибраторах...
В случае с БЦЗ использовать выходы на управление из первой схемы инструкции?
FreudZ
 
Сообщения: 8
Зарегистрирован: Сб 06 окт, 2012 13:19
Откуда: Пенза
Система: Star line twage A6
Модель авто: daewoo nexia dohs 1,6
Год выпуска: 2010
Двигатель: бензиновый
Тип КПП: МКПП
Статус: пользователь

Re: Отдельная кнопка запирания/отпирания дверей из салона

Сообщение Старик » Пт 12 окт, 2012 22:02

А как же тогда текст:
FreudZ писал(а):Если я подключу комплект центрального замка StarLine SL-4D совместно с сигнализацией, смогу ли я вместо водительского активатора замка (его доп. контактов) использовать отдельную кнопку?
:oops: Вообще-то в комплекте есть мастерпривод (пятипроводный) и, разумеется БЦЗ (черная коробочка, в которой два реле, каждое из которых управляется схемкой на транзисторе и конденсаторе-формирователе короткого импульса). :? Или я что-то не правильно понимаю про SL-4D? :wall:
Старик
 
Сообщения: 1763
Зарегистрирован: Вт 22 мар, 2011 23:21
Откуда: Железногорск Красноярского края
Система: Pandora, StarLine
Модель авто: Toyota Ipsum
Год выпуска: 2001
Двигатель: бензин
Тип КПП: АКПП
Статус: установщик

Re: Отдельная кнопка запирания/отпирания дверей из салона

Сообщение FreudZ » Вс 14 окт, 2012 3:17

Старик писал(а):Вообще-то в комплекте есть мастерпривод (пятипроводный) и, разумеется БЦЗ (черная коробочка, в которой два реле, каждое из которых управляется схемкой на транзисторе и конденсаторе-формирователе короткого импульса). :? Или я что-то не правильно понимаю про SL-4D? :wall:

Ну если БЦЗ устроен именно так, то покупать весь комплект ради этой коробочки (и тем более простой схемы внутри нее) не вижу смысла.
мне не нужен мастерпривод, просто не требуется такой вот функции..
В общем замутил в протеусе небольшую схему на К561Ла7 переделанную из схемы найденной в интернете.

схема_2.PDF
Схема формирования импульсов на отпирание/запирание замков
(39.89 КБ) Скачиваний: 588
вместо контактов моей кнопки - на схеме отдельные кнопки. вместо приводов замков светодиоды. просто для отладки.

Схема в формате протеуса
схема_2.rar
Схема в протеусе
(15.4 КБ) Скачиваний: 553


Если я включу сигналку по схеме с управлением отрицательной полярностью и развяжу диодами со своей кнопкой, должно вроде бы работать...
FreudZ
 
Сообщения: 8
Зарегистрирован: Сб 06 окт, 2012 13:19
Откуда: Пенза
Система: Star line twage A6
Модель авто: daewoo nexia dohs 1,6
Год выпуска: 2010
Двигатель: бензиновый
Тип КПП: МКПП
Статус: пользователь

Re: Отдельная кнопка запирания/отпирания дверей из салона

Сообщение Старик » Вс 14 окт, 2012 7:58

Так как и в кнопке и в реле сигнализации "сухие" контакты, то диодная развязка необязательна (соответствующие контакты оттуда и оттуда можно запараллелить). Зачем только надо было людей в заблуждение вводить. Писали бы сразу: ХОЧУ управлять ЧЕТЫРЬМЯ дополнительными электроприводами, но не только с брелка сигнализации, но и с кнопки в салоне, и ЧТОБ дети, балуясь, ничего не сожгли (нажимая и удерживая кнопку долго), НО не хочу покупать комплект с модулем ЦЗ, а хочу САМ СХЕМКУ СПАЯТЬ. - Сэкономили-бы кучу времени. :D. Схема (исходная) работоспособна и для радиолюбителя "со стажем" - выполнима (особенность - сработка будет происходить в МОМЕНТ ОТПУСКАНИЯ нажатой кнопки, а НЕ в момент НАЖАТИЯ), вторую открыть не смог - никаких комментов по ней дать не могу.
Старик
 
Сообщения: 1763
Зарегистрирован: Вт 22 мар, 2011 23:21
Откуда: Железногорск Красноярского края
Система: Pandora, StarLine
Модель авто: Toyota Ipsum
Год выпуска: 2001
Двигатель: бензин
Тип КПП: АКПП
Статус: установщик

Re: Отдельная кнопка запирания/отпирания дверей из салона

Сообщение FreudZ » Вс 14 окт, 2012 12:04

Спасибо за разъяснения. Про вариант с SL-4D узнал чуть позже, чем отправил первый пост))) просто отдельно он не продается, только в комплекте, а значит если схема не сложная - проще и дешевле изготовить самому.
Вторая схема - это рабочая модель для симулятора в формате протеус) так не всякий случай положил.
FreudZ
 
Сообщения: 8
Зарегистрирован: Сб 06 окт, 2012 13:19
Откуда: Пенза
Система: Star line twage A6
Модель авто: daewoo nexia dohs 1,6
Год выпуска: 2010
Двигатель: бензиновый
Тип КПП: МКПП
Статус: пользователь


Вернуться в Самостоятельная установка

Кто сейчас на конференции

Сейчас этот форум просматривают: нет зарегистрированных пользователей и гости: 3

cron